Instance Verification Kit (IVK)

spin lock @ [157365+41+/linux-3.19-rc1/drivers/usb/host/fotg210-hcd.c]
Instance Signature: lock

The Matching Pair Graph:


Function Name
Control Flow Graph (CFG)
Events Flow Graph (EFG)
Source Correspondence
end_unlink_async [92836+16+/linux-3.19-rc1/drivers/usb/host/fotg210-hcd.c]
end_unlink_intr [107772+15+/linux-3.19-rc1/drivers/usb/host/fotg210-hcd.c]
fotg210_endpoint_disable [157052+24+/linux-3.19-rc1/drivers/usb/host/fotg210-hcd.c]
fotg210_endpoint_reset [158958+22+/linux-3.19-rc1/drivers/usb/host/fotg210-hcd.c]
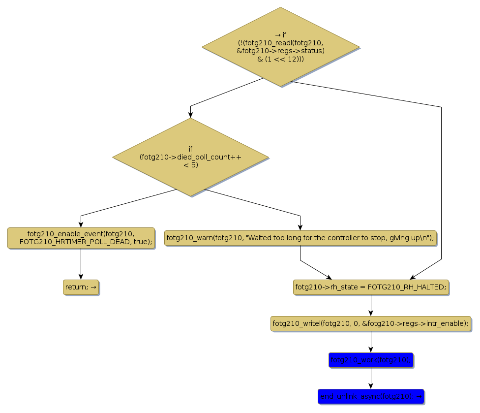
fotg210_handle_controller_death [34324+31+/linux-3.19-rc1/drivers/usb/host/fotg210-hcd.c]
fotg210_handle_intr_unlinks [35076+27+/linux-3.19-rc1/drivers/usb/host/fotg210-hcd.c]
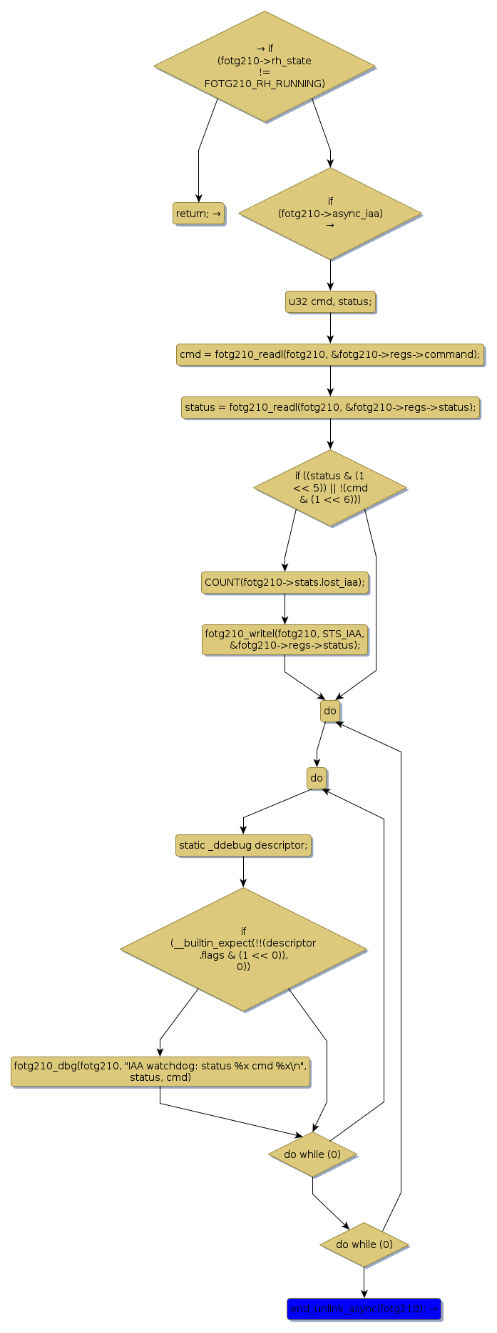
fotg210_iaa_watchdog [36940+20+/linux-3.19-rc1/drivers/usb/host/fotg210-hcd.c]
fotg210_irq [150234+11+/linux-3.19-rc1/drivers/usb/host/fotg210-hcd.c]
fotg210_urb_dequeue [155522+19+/linux-3.19-rc1/drivers/usb/host/fotg210-hcd.c]
fotg210_urb_done [65426+16+/linux-3.19-rc1/drivers/usb/host/fotg210-hcd.c]
fotg210_work [141367+12+/linux-3.19-rc1/drivers/usb/host/fotg210-hcd.c]
itd_complete [129936+12+/linux-3.19-rc1/drivers/usb/host/fotg210-hcd.c]
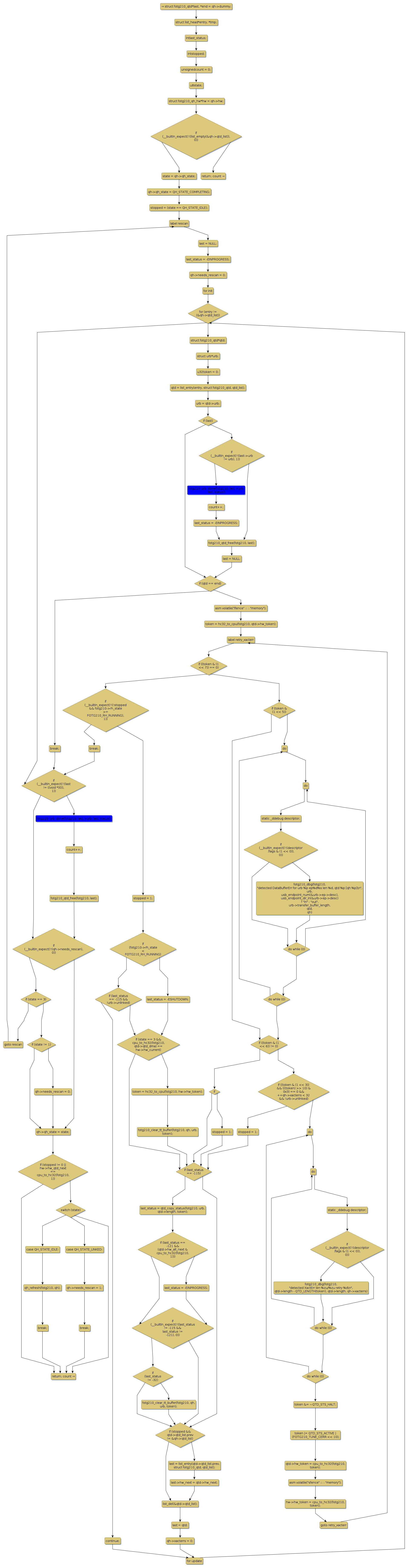
qh_completions [66902+14+/linux-3.19-rc1/drivers/usb/host/fotg210-hcd.c]
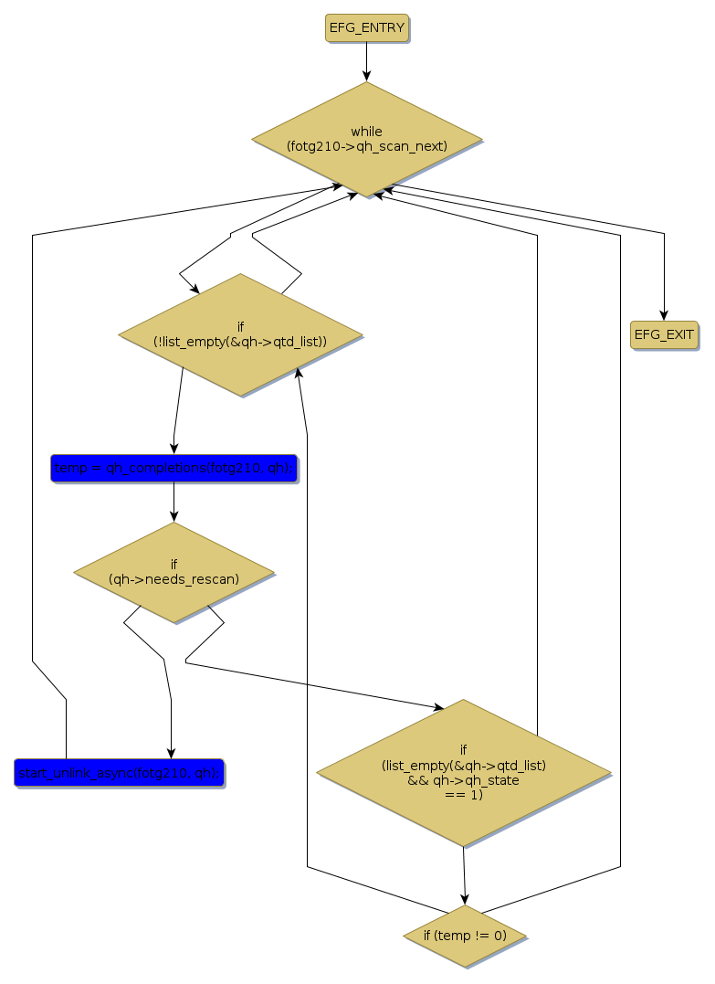
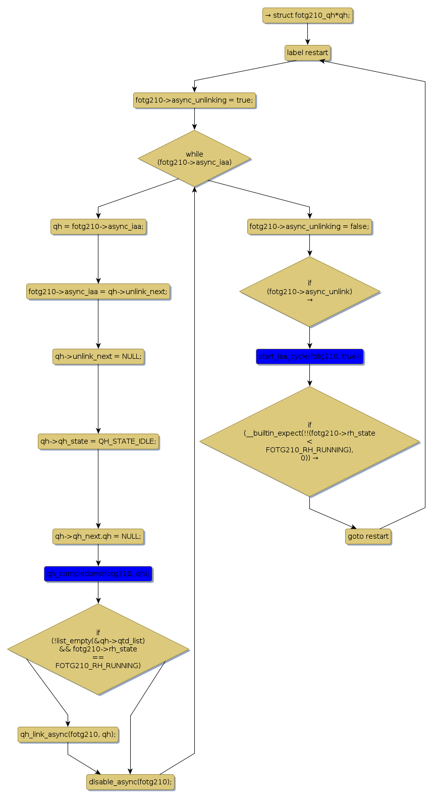
scan_async [95130+10+/linux-3.19-rc1/drivers/usb/host/fotg210-hcd.c]
scan_intr [113882+9+/linux-3.19-rc1/drivers/usb/host/fotg210-hcd.c]
scan_isoc [134352+9+/linux-3.19-rc1/drivers/usb/host/fotg210-hcd.c]
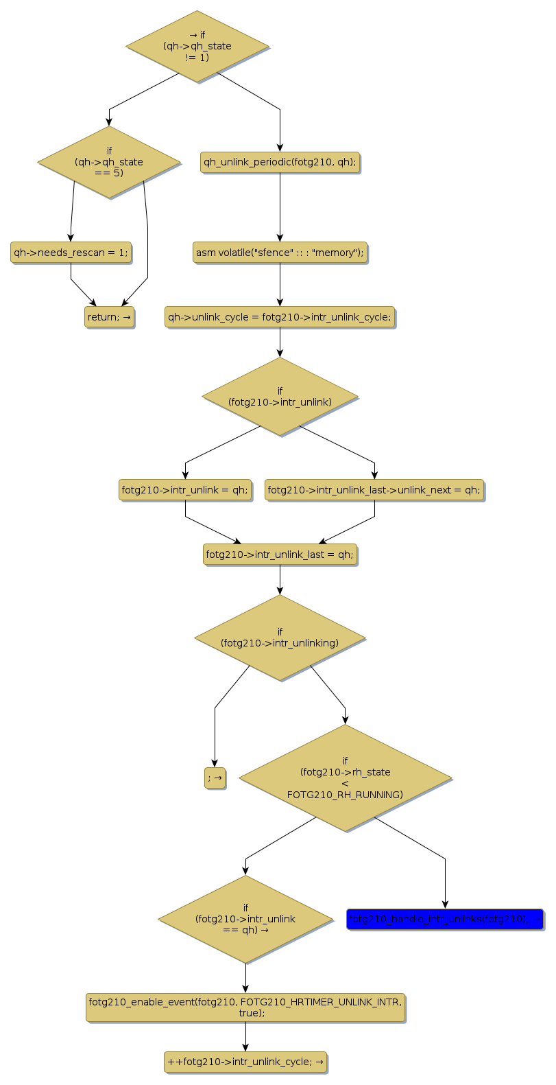
start_iaa_cycle [91825+15+/linux-3.19-rc1/drivers/usb/host/fotg210-hcd.c]
start_unlink_async [94594+18+/linux-3.19-rc1/drivers/usb/host/fotg210-hcd.c]
start_unlink_intr [106534+17+/linux-3.19-rc1/drivers/usb/host/fotg210-hcd.c]
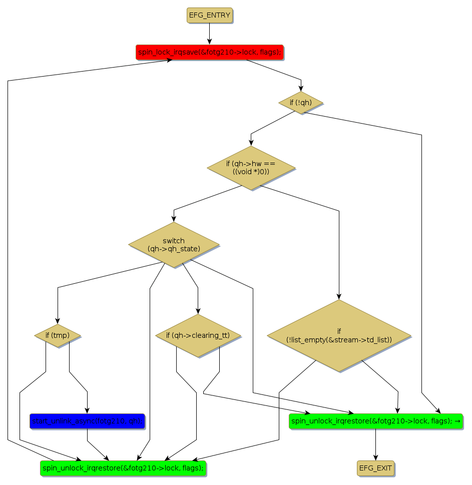
unlink_empty_async [93586+18+/linux-3.19-rc1/drivers/usb/host/fotg210-hcd.c]